依據歐盟施行的個人資料保護法,我們致力於保護您的個人資料並提供您對個人資料的掌握。
按一下「全部接受」,代表您允許我們置放 Cookie 來提升您在本網站上的使用體驗、協助我們分析網站效能和使用狀況,以及讓我們投放相關聯的行銷內容。您可以在下方管理 Cookie 設定。 按一下「確認」即代表您同意採用目前的設定。
人權政策
達方支持並遵循國際公認之人權規範與原則,包含「聯合國世界人權宣言」、「聯合國全球盟約」、聯合國企業與人權指導原則及國際勞工組織的「工作基本原則與權利宣言」,並遵守公司所在地之法令規範來制定人權政策,透過保障、尊重和補救等人權原則來落實人權保障。達方人權政策適用於達方及其轉投資公司,對象包括員工、顧客、供應商、合作夥伴及合資公司。同時我們也要求供應商、合作夥伴及合資公司以符合本政策同等的標準維護人權。
2024年達方營運據點無發生違反工作者結社自由、使用童工、強破或強制勞動等事件。
2024年達方營運據點無發生違反工作者結社自由、使用童工、強破或強制勞動等事件。


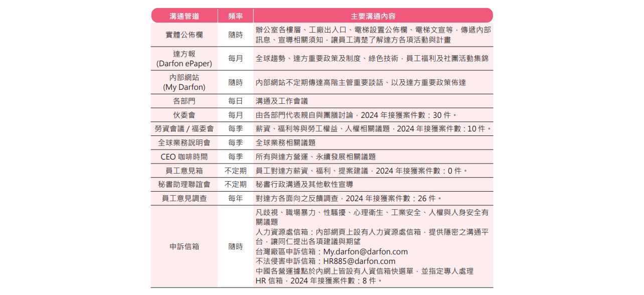
內部溝通管道
達方高度重視與員工之間的溝通品質,並將其視為建構穩健勞資關係的重要基礎。為此,持續推動制度化之溝通機制,包含業務說明會、福利委員會及勞資會議等正式平台,協助員工即時掌握企業營運資訊,並提供反映意見與建議之管道。透過有效的雙向交流,公司能更精準掌握員工需求,作為營運與管理調整之重要依據,進一步強化組織信任與職場穩定性。
各項溝通管道包括:


